Перейти к содержимому

Open

Фотография
* * * * - 4 Голосов

Радость на Неве. Морская система 1200 литров.


  • Авторизуйтесь для ответа в теме
Сообщений в теме: 1591

#501 Nikotim

Nikotim

    Продвинутый пользователь

  • Пользователи
  • PipPipPip
  • Cообщений: 339
  • Меня зовут:Николай
  • Откуда:Россия

Отправлено 30 Март 2016 - 20:33



если размеры сосуд скажем так 50х10х50 и 50х50х50 и в них 25 и 125 л воды соотвественно, они будут пучить одинаково!!!...


Абсолютно согласен! Имелось ввиду если при одинаковой высоте длинна отличная...!
  • demin это нравится

#502 Nikotim

Nikotim

    Продвинутый пользователь

  • Пользователи
  • PipPipPip
  • Cообщений: 339
  • Меня зовут:Николай
  • Откуда:Россия

Отправлено 30 Март 2016 - 20:45

Николай, не понял этот пост.

???

Считаете что присутствие и количество камней, песка, рыб, коралов и прочего влияет на прогиб стекла...

#503 Zeus

Zeus

    Продвинутый пользователь

  • Пользователи
  • PipPipPip
  • Cообщений: 679
  • Меня зовут:Александр
  • Откуда:Балашиха

Отправлено 30 Март 2016 - 21:01

Подпишусь становится интересно, только со своими спорами забыли про хозяина темы как у него дела на сей момент?:)

#504 dedmoroc

dedmoroc

    Продвинутый пользователь

  • Пользователи
  • PipPipPip
  • Cообщений: 1 828
  • Меня зовут:Андрей
  • Откуда:Санкт-Петербург

Отправлено 30 Март 2016 - 22:30

Спасибо, Александр! :0)

Дела отлично, аква зреет и радует каждый раз когда я на нее смотрю. Вода прозрачная, песок белеет...
(знаю, что скоро эта белизна уйдет на время)

Замеров пока не делаю, но руками чувствую, что нитраты там кишат.

Вчера заказал у Александра Пшеницина кальциевый реактор, - спасибо форумчанам за рекомендации.
Вот теперь думаю где и какой балон с редуктором покупать?

Николай, я не считаю, что камни с песком (рыбы, кораллы и проч. не упоминались) влияют на прогиб, я это опытно установил.
Считаю, что данный вопрос закрыт, и дальнейшая дискуссия нецелесообразна.

#505 tara

tara

    Продвинутый пользователь

  • Пользователи
  • PipPipPip
  • Cообщений: 510
  • Меня зовут:Виктория
  • Откуда:Астрахань

Отправлено 30 Март 2016 - 23:07

если размеры сосуд скажем так 50х10х50 и 50х50х50 и в них 25 и 125 л воды соотвественно, они будут пучить одинаково!!!

по вашей логике как какая то бетонная стена дамбы держит миллиарды тонн воды? там же целый океан давит на него своим ВЕСОМ?

это ответ для tara

Не корректное сравнение аквариума и океана...Разная геометрия. Действуют совсем другие расчёты...

Впрочем, Андрей прав... пора завязывать с дискуссией до появления на нашем форуме преподавателя сопромата... ;)



#506 arthur.babinyan

arthur.babinyan

    Продвинутый пользователь

  • Пользователи
  • PipPipPip
  • Cообщений: 118
  • Меня зовут:Артур
  • Откуда:Санкт-Петербург

Отправлено 30 Март 2016 - 23:15

конечно... пора завязывать! подождем год-может 2 когда рванет этот толстый слой песка и Андрей решит его снять;) вот тогда и сделает повторный замер...а то он замерил вместе с песком и камнями. А надо было отдельно с камнями замер делать и потом посыпать песок.



#507 Zhav19

Zhav19

    Продвинутый пользователь

  • Пользователи
  • PipPipPip
  • Cообщений: 293
  • Меня зовут:Андрей
  • Откуда:СПб

Отправлено 30 Март 2016 - 23:22

Господа, завязывайте спор, он уже никого кроме спорящих не интересует, или можно перенести его в другое место...

 

Андрей, почем реактор вышел и какие характеристики? Кстати Александр делает и скимеры



#508 kostolomus

kostolomus

    Продвинутый пользователь

  • Пользователи
  • PipPipPip
  • Cообщений: 793
  • Меня зовут:Александр
  • Откуда:Москва

Отправлено 30 Март 2016 - 23:56

не спора ради, а только как факт:

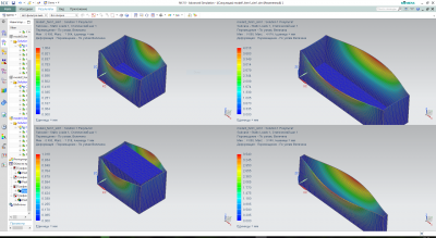
Все банки "до краев наполнены водой" и имеют толщину стенки 12мм, характеристики материала - стекло М1.

левый верхний - банка 1000*600*600h,

левый нижний -  банка 1000*600*600h с имитацией камней живности и т.д. в виде блока 900*500*588 (объем жидкости значительно меньше чем в левом верхнем),

правый верхний - банка 2000*600*600h,

правый нижний - банка 2000*100*600h.

 

клеевые соединения, естественно, не учтены, банки "литые".

 

Прогиб баночек.PNG



#509 dedmoroc

dedmoroc

    Продвинутый пользователь

  • Пользователи
  • PipPipPip
  • Cообщений: 1 828
  • Меня зовут:Андрей
  • Откуда:Санкт-Петербург

Отправлено 31 Март 2016 - 00:24

Характеристики - помпа Eheim, под 600 мм высота, счетчик пузырьков, гнездо для Ph метра, переходник с 20 мм шланга (будет установлен на возврат) и кран на входе. Остальные характеристики мастер сам может более детально расскажет, если сюда заглянет. Тему он прочитал - будет делать под мою систему.

#510 Nikotim

Nikotim

    Продвинутый пользователь

  • Пользователи
  • PipPipPip
  • Cообщений: 339
  • Меня зовут:Николай
  • Откуда:Россия

Отправлено 31 Март 2016 - 04:46



....
Николай, я не считаю, что камни с песком (рыбы, кораллы и проч. не упоминались) влияют на прогиб, я это опытно установил.
Считаю, что данный вопрос закрыт, и дальнейшая дискуссия нецелесообразна....


Ну да и хрен с сними, с этими прогибами!))) фотки новые аквы есть!? ))) А зачем сразу реактор? Ты
Планируешь жесткие?

#511 dedmoroc

dedmoroc

    Продвинутый пользователь

  • Пользователи
  • PipPipPip
  • Cообщений: 1 828
  • Меня зовут:Андрей
  • Откуда:Санкт-Петербург

Отправлено 31 Март 2016 - 08:34

Фотки сделаем.
Реактор сразу - согласился с мнением Андрея, что пока ничего в акве нет учиться работать с КР и настраивать его гораздо удобнее и безопаснее.

Планирую смешанный риф, жесткие в том числе.
  • Nikotim это нравится

#512 dedmoroc

dedmoroc

    Продвинутый пользователь

  • Пользователи
  • PipPipPip
  • Cообщений: 1 828
  • Меня зовут:Андрей
  • Откуда:Санкт-Петербург

Отправлено 31 Март 2016 - 23:06

Сегодня потравил кипятком пяток айптазий приехавших с ЖК. Ощущения - наиотвратительнейшие!
Знаю, что "вредители", что потом наплодятся и только хуже будет, но убивать животинки руки не поднимаются,
и в мою аквариумную концепцию весь этот геноцид не укладывается :0(

#513 Zhav19

Zhav19

    Продвинутый пользователь

  • Пользователи
  • PipPipPip
  • Cообщений: 293
  • Меня зовут:Андрей
  • Откуда:СПб

Отправлено 01 Апрель 2016 - 00:00

ты даже не представляешь насколько ужасно будет смотреться твоя банка с таким к этим милым созданиям отношением:(

 

не хочешь делать эту "грязную" работу, купи живое существо которое сделает ее за тебя - а именно хелмона или бергий(эти правда вымрут как только аптазии кончатся)



#514 dedmoroc

dedmoroc

    Продвинутый пользователь

  • Пользователи
  • PipPipPip
  • Cообщений: 1 828
  • Меня зовут:Андрей
  • Откуда:Санкт-Петербург

Отправлено 01 Апрель 2016 - 00:22

Проблема в том, что представляю, поэтому и извожу.
Хелмон как Ты знаешь в планах, думал даже ради него айптазии не истреблять, но конечно они закончатся.
Так что, при покупке этой непростой рыбки необходим будет особый подход.
Тезка наш Неский, раскормил двух пинцетом артемией и нормал.
Надеюсь, что у меня тоже получится.

#515 Zhav19

Zhav19

    Продвинутый пользователь

  • Пользователи
  • PipPipPip
  • Cообщений: 293
  • Меня зовут:Андрей
  • Откуда:СПб

Отправлено 01 Апрель 2016 - 00:49

я бы не стал так рисковать(опять же рыбку жалко, мы вот сегодня на форуме витавотер в преснике обсуждаем что из пришедшей нам совместной закупки микрорасбор бригитт отошло уже (с момента привоза) из 200 штук почти 40!!!). Хелмон очень капризное существо и лучше брать только того который уже ест. А так если вдруг решишь действовать по своему, то Хелмоны хорошо едят ЖИВОЙ крупный мотыль, даже те кто совсем ничего не ест, живой едят. У меня 3 штуки было в разное время, не выжили, но аптазий покосили так что потом еще год не было



#516 Independent84

Independent84

    Продвинутый пользователь

  • Пользователи
  • PipPipPip
  • Cообщений: 6 385
  • Меня зовут:Константин
  • Откуда:Москва

Отправлено 01 Апрель 2016 - 07:40

Сегодня потравил кипятком пяток айптазий приехавших с ЖК. Ощущения - наиотвратительнейшие!
Знаю, что "вредители", что потом наплодятся и только хуже будет, но убивать животинки руки не поднимаются,
и в мою аквариумную концепцию весь этот геноцид не укладывается :0(


Не переживай, они скоро вернутся ) случится чудо реинкарнации)))

#517 cutmagister

cutmagister

    Продвинутый пользователь

  • Пользователи
  • PipPipPip
  • Cообщений: 5 396
  • Меня зовут:Alexey
  • Откуда:Красногорск

Отправлено 01 Апрель 2016 - 08:34

Фотки сделаем.
Реактор сразу - согласился с мнением Андрея, что пока ничего в акве нет учиться работать с КР и настраивать его гораздо удобнее и безопаснее.

Планирую смешанный риф, жесткие в том числе.

Без жесткоча(потребителя) вообще не вижу смысла делать какие либо испытания, это как махать теннисной ракеткой без мячика.

#518 dedmoroc

dedmoroc

    Продвинутый пользователь

  • Пользователи
  • PipPipPip
  • Cообщений: 1 828
  • Меня зовут:Андрей
  • Откуда:Санкт-Петербург

Отправлено 01 Апрель 2016 - 10:29

С мотылем проблем нет, тут его рядом на озере моют, всегда свежий имеется. Только вот фосфаты от него, говорят большие.

Уже две вернулись, видимо не попал в них кипяток.

Алекс, установлю реактор, настрою его, добьюсь оптимальных показателей воды, и только после этого начну заселять гидробионтов.
Как иначе?
Кстати, я когда в теннис играть учился, действительно ракеткой учат работать сначала без мяча.

#519 Viper

Viper

    Продвинутый пользователь

  • Пользователи
  • PipPipPip
  • Cообщений: 2 403
  • Откуда:SPb

Отправлено 01 Апрель 2016 - 12:54

Не совсем корректное утверждение :)

КР логично настраивать по потреблению гидробионтами, в пустой акве кальций, магний и карбонаты не пропадают.

Когда реальное падение КН за день будет заметно и жесткие активно тронуться в рост, тогда пора. До того смысла нет.

 

П. с. Запустить вхолостую... почему бы и нет, чтоб посмотреть как работает. Проверить перистальтику или РН-метр например.



#520 dedmoroc

dedmoroc

    Продвинутый пользователь

  • Пользователи
  • PipPipPip
  • Cообщений: 1 828
  • Меня зовут:Андрей
  • Откуда:Санкт-Петербург

Отправлено 01 Апрель 2016 - 13:12

Убедили. КР никогда не пользовался, буду учиться.
Его еще месяц ждать, плюс надо найти где купить всю обвязку.
В общем, когда система созреет, буду наготове.




Количество пользователей, читающих эту тему: 1

0 пользователей, 1 гостей, 0 анонимных

Ветка управляется: